首页 >> 生活百科

颜色在生活中的作用(颜色在生活中的作用是什么)

2023-01-02 生活百科 9858 作者:网友投稿


大脑活动的约80%都是由视觉掌管的。也就是说,人类是一种受视觉影响巨大的生物。另外,据说人类可以识别1万种颜色。比如,单一个“红色”的范畴,就包含各种各样的颜色。人们比较熟悉的有“赤色”“红色”“朱色”。除此之外,还有“茜色”“朱鹮色”“海棠色”“拂晓色”等,种类极其丰富,各种颜色的分类甚至可以出一本书。



颜色源自光,是由光的波动产生的。太阳光中包含各种不同波长的光。可见光的颜色取决于波长,按照从长到短的顺序,分别呈现为红、橙、黄、绿、青、蓝、紫7种。光的波动会作用到人体,所以颜色会对身体产生影响。大家可以试着用颜色协助自己调养身体。

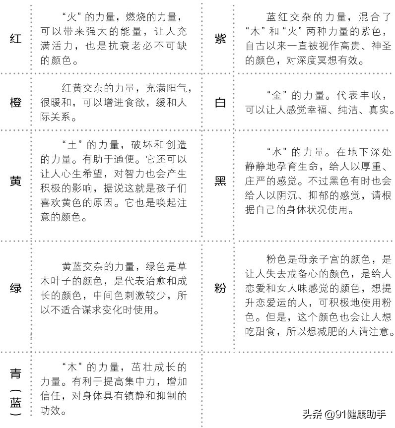
影响身体的各种颜色的力量

颜色会对身体产生巨大的影响,所以建议多看自己喜欢的画作或书。你也可以通过服饰、化妆等对周围产生你所希望的影响。表格总结了各种颜色所蕴含的力量,请参考。

关于我们

景德镇供卵公司联系方式✅微信ivf0096✅只需8~14天,年龄18~28岁✅按身高,学历,长相✅分二代三代来决定价格✅来回报销车费✅提供吃住,景德镇供卵机构和正规供卵医院合作✅

最火推荐

小编推荐

联系我们


Copyright Your bbs0724.com Some Rights Reserved. 备案号:鄂ICP备15020773号-7
网站所载资料并非有意侵犯您的版权,如需删除投诉,请邮件联系我们及时处理。